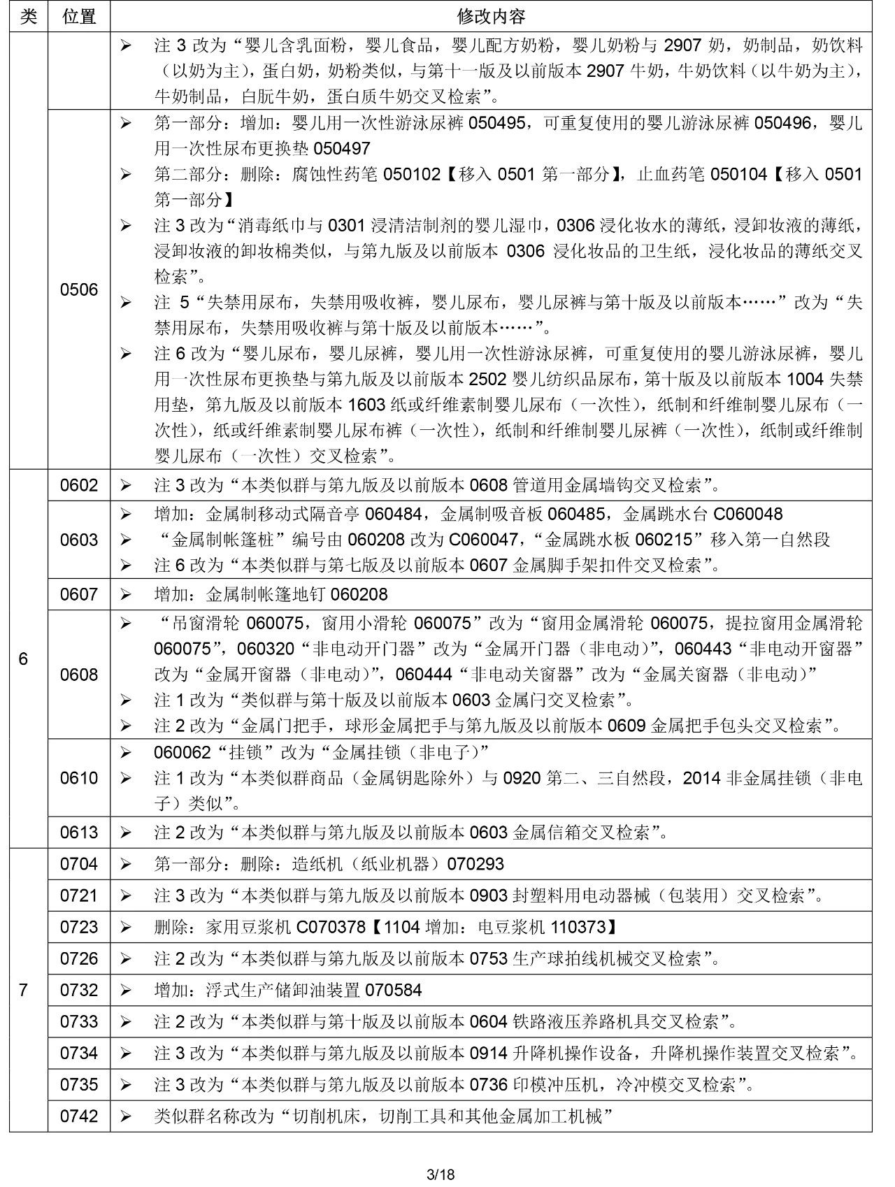
根據世界知識產權組織的要求,尼斯聯盟各成員國將于2020年1月1日起正式使用《商標注冊用商品和服務國際分類》(即尼斯分類)第十一版2020文本。申請日為2020年1月1日及以后的商標注冊申請,在進行商品服務項目分類時適用尼斯分類新版本,申請日在此之前的商標注冊申請適用尼斯分類原版本。以尼斯分類為基礎,我局對《類似商品和服務區分表》作了相應調整,現將尼斯分類與《類似商品和服務區分表》的修改內容一并予以公布。

關于啟用尼斯分類第十一版2020文本的通知
根據世界知識產權組織的要求,尼斯聯盟各成員國將于2020年1月1日起正式使用《商標注冊用商品和服務國際分類》(即尼斯分類)第十一版2020文本。申請日為2020年1月1日及以后的商標注冊申請,在進行商品服務項目分類時適用尼斯分類新版本,申請日在此之前的商標注冊申請適用尼斯分類原版本。以尼斯分類為基礎,我局對《類似商品和服務區分表》作了相應調整,現將尼斯分類與《類似商品和服務區分表》的修改內容一并予以公布。
附件:NCL(11-2020)版中文版和區分表修改內容
國家知識產權局商標局
2019年12月31日
附件:NCL(11-2020)版中文版和區分表修改內容


















來源:國家知識產權局中國商標網
推薦閱讀: